Logo
Explore Help
Register Sign In
lucasoskorep/regexle
1
0
Fork 0
You've already forked regexle
Code Issues Pull Requests 1 Actions Packages Projects Releases Wiki Activity
5 Commits 2 Branches 0 Tags
e07830674c31f321b2df2508f0f0924fd9ee6249
T
Clone
Open with VS Code Open with VSCodium Open with Intellij IDEA
Download ZIP Download TAR.GZ Download BUNDLE
Renovate Bot e07830674c Add renovate.json
2026-01-29 05:47:01 +00:00
docs
feat: adding in initial generator that takes regexes, words, and generates a list of answers
2024-09-02 01:05:20 -04:00
src
feat: adding a crossword puzzle generator to the game
2024-09-02 01:59:39 -04:00
.gitignore
feat: adding .idea to gitignore and testing excalidraw in gitea
2024-09-01 22:25:57 -04:00
Cargo.toml
feat: adding a crossword puzzle generator to the game
2024-09-02 01:59:39 -04:00
LICENSE
Initial commit
2024-09-01 22:21:47 -04:00
processed_answers.csv
feat: adding a crossword puzzle generator to the game
2024-09-02 01:59:39 -04:00
README.md
feat: adding in initial generator that takes regexes, words, and generates a list of answers
2024-09-02 01:05:20 -04:00
regex.csv
feat: adding a crossword puzzle generator to the game
2024-09-02 01:59:39 -04:00
renovate.json
Add renovate.json
2026-01-29 05:47:01 +00:00
word_freq.csv
feat: adding a crossword puzzle generator to the game
2024-09-02 01:59:39 -04:00

README.md

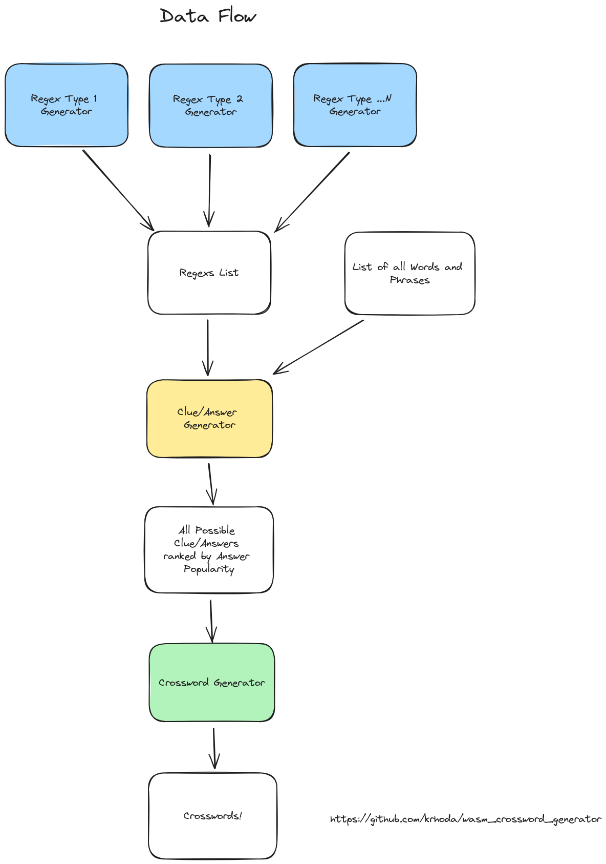
Regexle

Regex focused cross-word puzzle generator

Data flow

data-flow.png (raw-excalidraw-file)

Reference in New Issue View Git Blame Copy Permalink
S
Description
Regex-only crossword generation and site
Readme 2.6 MiB
Languages
Rust 100%
Powered by Gitea Version: 1.26.2 Page: 26ms Template: 2ms
sonokai-maia
English
Bahasa Indonesia Deutsch English Español Français Gaeilge Italiano Latviešu Magyar nyelv Nederlands Polski Português de Portugal Português do Brasil Suomi Svenska Türkçe Čeština Ελληνικά Български Русский Українська فارسی മലയാളം 日本語 简体中文 繁體中文(台灣) 繁體中文(香港) 한국어
Licenses API